메뉴바로가기
컨텐츠 바로가기
right menu background
한림대학교성심병원 임상시험심사위원회 로고
Sitemap
오시는 길
정규심의 : 031-380-1975
신속심의 : 031-380-4085
신속심의 : 031-380-3036
IRB
IRB 소개
IRB 구성
문서보관 및 연구계약
사무국 위치 및 담당자
연구자
IRB심의대상안내
심의일정
심의절차
제출서류안내
연구자를 위한 윤리지침
연구대상자 동의에 관한 일반요건
의뢰자
위원명단
모니터링실 예약
연구비/연구계약
심사비 및 계좌안내
연구자참여
연구참여자 권리보호
HELP DESK
게시판
공지사항
FAQ
자료실
메뉴
IRB
IRB 소개
IRB 구성
문서보관 및 연구계약
사무국 위치 및 담당자
연구자
IRB심의대상안내
심의일정
심의절차
제출서류안내
연구자를 위한 윤리지침
연구대상자 동의에 관한 일반요건
의뢰자
위원명단
모니터링실 예약
연구비/연구계약
심사비 및 계좌안내
연구자참여
연구참여자 권리보호
HELP DESK
게시판
공지사항
FAQ
자료실
HOME
IRB
IRB
연구자
의뢰자
연구자참여
게시판
IRB
IRB 소개
IRB 구성
문서보관 및 연구계약
사무국 위치 및 담당자
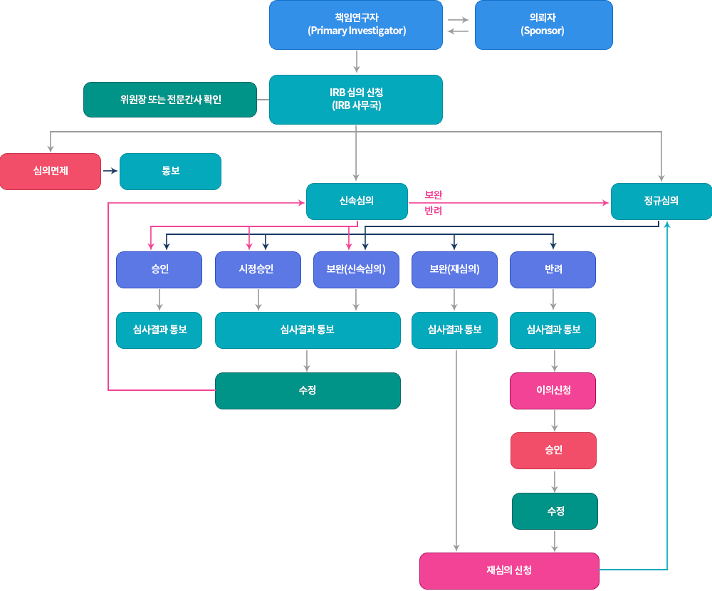
심의절차
IRB
IRB 소개
IRB 구성
문서보관 및 연구계약
사무국 위치 및 담당자
연구자
IRB심의대상안내
심의일정
심의절차
제출서류안내
연구자를 위한 윤리지침
연구대상자 동의에 관한 일반요건
의뢰자
위원명단
모니터링실 예약
연구비/연구계약
심사비 및 계좌안내
연구자참여
연구참여자 권리보호
HELP DESK
게시판
공지사항
FAQ
자료실